关注微信领资料

百门课程¥0元


80万+已关注

  • 2012下半年剑桥BEC初级考试成绩查询时间

      各位考友:2012年下半年剑桥BEC商务英语考试初级于11月24日在全国各考点顺利举行。  查分网址:教育部考试中心成绩查询系统。  2012下半年剑桥BEC初级考试成绩查询时间:预计为1月中...

    来源 : 考试大 12月27日 00:00 关键字 : BEC商务英语成绩查询

  • 宝洁公司认可BEC证书 用作校园招聘

      (2012年11月28日,北京)日前,知名雇主宝洁中国公司在2013校园招聘时,明确接受剑桥商务英语证书(BEC)用作语言能力证明。根据宝洁公司的校园招聘申请表:如果学生在校期间(两年内)...

    来源 : 考试大 12月27日 00:00 关键字 : BEC考试

  • 备考三个月一次通过BEC中高级的心路历程

      BEC的书籍可以说是比较少的,大家在选择书籍的时候要尽量选择由国外Cambridge出版的或者是她授权的备考书,好的备考书可以帮我们少走弯路,像我们国内自己出的一些备考书就免了,错误多...

    来源 : 考试吧 10月15日 00:00 关键字 : BEC

  • 备战11月BEC高级考试心得

      昨天刚刚考完计量,有点郁闷有点纠结,回到宿舍也不知道干什么,想想之前知道很多人都问我BEC过了没,结果我不敢查,因为听说这次的通过率特别低,基本上考试大军中我知道过了的只有4个...

    来源 : 考试吧 10月15日 00:00 关键字 : 商务英语BEC考试题型

  • 商务英语:高起点高收入的高薪工作

      Entry-level jobs are known to pay a modest salary. Many college graduates take entry-level jobs to jump start their career and to gain experience in...

    来源 : 可可英语 10月01日 00:00 关键字 : 高薪工作

  • BEC商务英语口语考试通关技巧

      1. Be well prepared.  做好充分准备是成功的基本保障,这包括对考试风格,模式,题型和最新动态的熟悉,更包括大量的、有针对性的口语练习。但必须指出一点,准备的过程不应是背诵...

    来源 : 网络 09月10日 00:00 关键字 : BEC口语考试

  • 2012下半年商务英语BEC考试时间安排与流程

      经教育部考试中心与英国剑桥大学考试委员会外语部协商,2012年下半年BEC纸笔考试日期安排如下:  BEC初级:11月24日  BEC中级:12月1日  BEC高级:11月17日  BEC考试大致流程:...

    来源 : 网络 09月10日 00:00 关键字 : BEC考试

  • 看透BEC商务英语机考

      BEC机考开考在即:科普什么是BEC机考  计算机化BEC考试(简称“BEC机考”)的考试时间长度、题型、试题数量与纸笔考试完全一致。不同的是,BEC机考的阅读、写作、听力部分在计算机上完成...

    来源 : 网络 09月10日 00:00 关键字 : BEC机考

  • 提高商务英语技能必看的五份报刊

      学商务英语,不仅要掌握书本上的条条框框,还要熟悉最新发生的商务新闻。  说到英语的商务类新闻,大家耳熟能详的一定是经济学人(The Economist),除此之外,还有一些非常值得每天...

    来源 : 网络 09月10日 00:00 关键字 : 商务英语

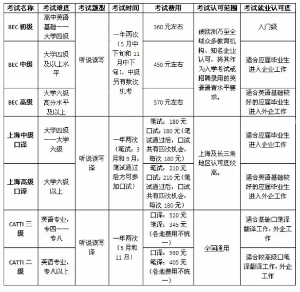
  • BEC、口译、翻译比拼:适合自己的才是王道

      经常会有同学感到困惑:自己既非英语专业,也不是学习金融经济管理专业的,英语水平也就大学四六级上下;同时又想为自己毕业后的就业增加英语的筹码,到底要选择什么样的英语类考试才好...

    来源 : 网络 09月10日 00:00 关键字 : BEC

  • 电商大战涉嫌价格欺诈:利民还是愚民

      THREE major Chinese retailershave cheated online shoppers in recent self-labeled "price wars," according to a preliminaryinvestigation by the country's to...

    来源 : 沪江英语网 09月10日 00:00 关键字 : 电商

  • BEC商务英语如何顺利通过听力考试

      Part 1 (Questions 1-12)  第一部分大多情况下是电话对话。答题纸上分为3个部分,以表格、发票、日程安排、留言条等形式出现,每部分有4个空格,要求考生听录音填空(听两遍)。 ...

    来源 : 考试大 08月28日 00:00 关键字 : BEC商务英语听力

  • BEC商务英语听力考试浅谈

      BEC即剑桥商务英语证书考试,是剑桥大学考试委员会(UCLES)设立的。很多人误认为BEC考试针对是那些学与商务有关的专业人员的,其实不然。因为无论你学的专业是什么,都要在某个特定的商...

    来源 : 考试大 08月28日 00:00 关键字 : BEC商务英语考试

  • 美国大选中的"紫色州"

      又是美国大选年,每天的新闻都少不了两党总统候选人的骂战。至于最后谁能获胜,起决定性作用的其实是那些对两党都没有明显支持倾向的州,也就是purple state(紫色州)。  A purple...

    来源 : 可可英语 08月22日 00:00 关键字 : 紫色州

  • 发邮件最常犯的三个错误

      A recent post on the DailyMuse outlined the most common business writing mistakes you don't even know you are making. Before you draft your next ema...

    来源 : 可可英语 08月22日 00:00 关键字 : 发邮件

更多>>
更多课程>>
更多>>
更多课程>>